IPv6协议是什么?IPv6和IPv4有什么区别?
IPv6的定义
IPv6 是 Internet 协议 (IP) 的下一代标准,它是一种用于连接互联网上的计算机和设备的协议。IPv6通俗讲就是,第六代互联网协议。IPv6 是 IPv4 的升级版,它可以提供更多的 IP 地址,增强了网络安全性,优化了数据传输速度。

尽管 IPv6 是未来互联网的标准协议之一,但它的广泛应用仍需时间和努力。IPv6 的支持者应该继续努力,推动 IPv6 的部署和使用,以便在未来实现 IPv6 的全面普及。
为什么要用IPv6?
大家知道延缓IPv4地址耗尽的短期方案之一为NAT(Network Access Translation)。NAT技术在延缓IPv4地址耗尽问题方面非常成功,在大多数网络设计中已经成为一个标准部分。
NAT技术的缺陷:把原来具有开放、透明、对等特点的Internet变成了看上去更像一个具有客户-服务器(Client-Server)结构的网络的巨大集合。而用户则只在外围连接到Internet的”边缘层”,Internet向它们提供服务。用户很少对Internet的整体资源做出贡献。更多的从某种经济的角度看,Internet的用户仅仅成为了消费者,而不是生产者。
IPv6包头格式

version=6
Traffic Class —IP V4 TOS
Flow Label用于指示流
Payload Length指示该IP报文负荷长度
Next Header —IP V4 Protocol
Hop Limit — IP V4 TTL
Source和Destination地址都是128位
IPv4的格式

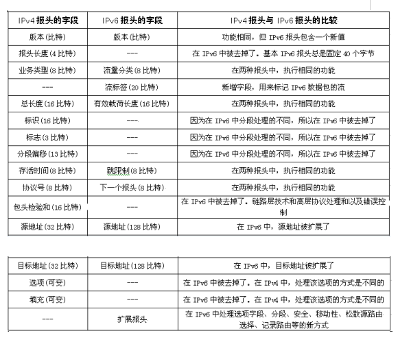
IPv4报头与IPv6报头的比较

· 首先,取消了IPv4包头的6个字段:IP包头长度(Header Length)、标识(Identification)、标志(Flag)、标志偏移量(Fragment Offset)及头标校验和(Header Checksum);
· 其次,在IPv6中有三个控制字段重新命名,并在一些条件下重新定义:总长度(Total Length)在IPV6叫负荷长度(Payload Length),和I P v 4 不同, I P v 6 中只包括包头之后Payload的长度,不会计算IPv6包头本身长度(固定40Bytes);
· 服务类型(Service Type)改叫(Traffic Class)、生存时间(Time to Live)改叫跳限制(Hop Limit);
· 最后,增加了一个新的字段:流标识(Flow Label);
IPv6 的寻址方式与 IPv4 不同。IPv4 使用 32 位地址,IPv6 使用 128 位地址。IPv6 的地址结构也不同于 IPv4,它采用“冒号分隔十进制数”的形式表示地址,例如:192.168.0.1。IPv6 还可以使用地址扩展技术,使得 IPv6 地址更加灵活。
IPv6 的自动配置协议与 IPv4 也不同。IPv4 使用 DHCP 协议来分配 IP 地址和其他网络参数,而 IPv6 使用邻居发现协议。邻居发现协议允许节点自动发现邻居,并交换 IPv6 地址和其他网络参数。
IPv6 还增强了网络安全性。IPv4 中的隐私?;せ瓶梢允褂没У?IP 地址不被泄露,而 IPv6 中的隐私?;せ聘忧看?,它使用隧道技术,可以在?;び没б降耐?,使数据能够传输到目标地址。
IPv6 的广泛应用还为时过早。虽然 IPv6 的支持者认为 IPv6 将成为未来互联网的标准协议,但是 IPv4 目前仍然是最受欢迎的协议。许多现有的网络设备和应用程序仍然不支持 IPv6。此外,IPv6 的部署也需要硬件和软件的支持,这需要时间和成本。
IPv6 协议还支持更多的网络应用和服务,如物联网、云计算等。
工业路由器作为一种重要的网络设备,在网络连接和数据传输方面起着至关重要的作用。工业路由器通常用于连接多个网络,并提供高效的网络流量管理。通过配置 IPv6 协议,工业路由器可以支持 IPv6 地址的分配和配置,并提供 IPv6 流量的转发和处理。这使得工业路由器可以更好地支持 IPv6 协议,并为网络管理员提供了更多的网络管理选项。
IPv6 协议和工业路由器之间的结合可以带来许多好处。例如,IPv6 协议可以为工业路由器提供更多的地址种类和网络拓扑结构,使得网络管理员可以更好地管理和配置网络。同时,IPv6 协议还可以支持更多的网络应用和服务,为工业路由器提供更多的网络功能。这些功能可以支持更多的设备连接和数据传输,为工业路由器提供更好的网络性能。
IPv6 协议为工业路由器提供了更多的网络管理选项和网络性能,而工业路由器则为 IPv6 协议提供了更高效的网络连接和数据传输。通过 IPv6 协议和工业路由器的结合,我们可以更好地管理和配置网络,为工业自动化和物联网提供更好的网络基础设施。

























