新闻资讯
了解最新公司动态及行业资讯
-
工业路由器有内存吗?通常内存容量是多少?
2024-06-11 -
爱陆通数采仪RTU之环保应用篇
2024-06-07 -
工业级wifi路由器有什么应用?
2024-06-06 -
?服务器内存与物理端口是什么?
2024-06-06 -
?内部网关协议是什么?怎么应用?
2024-06-05 -
网桥路由器与工业路由器的区别
2024-06-05 -
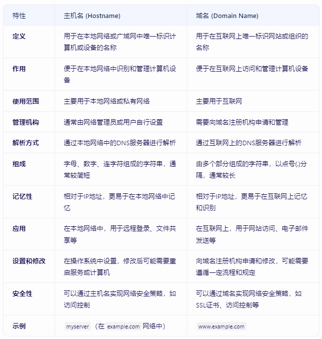
主机名和域名是什么?怎么看?
2024-06-04 -
?5G路由器和千兆路由器有什么不同?
2024-06-03 -
爱陆通亚洲再出发!2024新加坡通信展顺利落幕
2024-05-31 -
千兆交换机是否值得购买?
2024-05-30 -
如何在单个区域内配置OSPF协议?
2024-05-30 -
?水电站远程监控系统的无人值班方案
2024-05-29


















